Consommation du manioc dans la région de Gbêkê : Entre habitude et stratégie alimentaire
1Kra Gabin EFFO, 2Akoua Assunta ADAYE, 3Céline Yolande KOFFIÉ-BIKPO
Résumé
La structure alimentaire de la région de Gbêkê fait apparaître une mutation du système alimentaire, avec l’introduction de nouveaux aliments. Le manioc, auparavant marginalisé, utilisé sous une forme de mets traditionnels (Kongodé ou foutou) et qualifié d’aliment de soudure, est actuellement développé et consommé sous diverses formes. Il est disponible toute l’année et, est prisé par les ménages ruraux comme urbains. Il fournit à ces ménages l’essentiel de leurs besoins alimentaires. Cet article se propose d’analyser l’impact du manioc sur la consommation alimentaire des ménages de la région de Gbêkê. Pour atteindre cet objectif, l’étude s’appuie sur une recherche documentaire et une enquête de terrain, basée sur l’observation, les entretiens et l’administration d’un questionnaire. Les résultats de ces investigations montrent que le manioc enregistre des volumes de production importants et de ses dérivés soit respectivement 149 254,5 et 10 202,15 tonnes en 2018. Par ailleurs, il offre une diversité de produits alimentaires. Ceux-ci sont constamment utilisés dans l’alimentation des ménages (95,6% des enquêtés en consomment). Le manioc fait partie intégrante du système alimentaire des ménages de la région. L’attiéké, l’un des sous-produits du manioc, est le plus consommé à cause de sa préférence et de sa fréquence (73% des enquêtés affirment en consommé quotidiennement). Cette fréquence de consommation du manioc est due à sa valeur nutritive, sa facilité culinaire, son accès facile et son prix relativement bas. En définitive, le manioc est devenu un aliment de sécurité alimentaire durable pour les ménages.
Mots clés : Gbêkê, manioc, stratégie alimentaire, consommation, sécurité alimentaire.
Abstract :
Cassava consumption in the Gbêkê region: Between habit and food strategy
The food structure of the Gbèkê region shows a mutation of the food system with the introduction of new foods. Cassava previously marginalized, used in the form of traditional food (kongodé or foutou) and described as a food for welding, is currently developed and consumed in various forms by rural and urban households. Its production can be done throughout the year. It provides these households with most of their food needs. The present article aims to analyze the new food strategies of rural households in the Gbêbê region, based on the increased development of cassava. Achieving this objective is based on desk research and field surveys, including observation, interviewing and administering a questionnaire. The results of these investigations show that cassava presents a variety of food products. These are constantly used in household food (95, 6% of respondents consume). Cassava is an integral part of the household food system in the region. Attiéké, one of the by-products of cassava, is the most consumed because of its preference and its frequency (73% of the respondents say in consumption daily). This frequency of consumption is due high production of cassava (149 254, 5 tones) and also at relatively low prices. In turn, cassava becoming a sustainable food security food for rural households.
Keywords: Gbêkê, cassava, system and food strategy, consumption
INTRODUCTION
Dans la région de Gbêkê, les indicateurs de consommation alimentaire des ménages et de l’état nutritionnel soulèvent quelques inquiétudes. Cette situation est liée aux facteurs comme la pauvreté, les modes de consommation et de dépenses alimentaires, les inégalités en matière de consommation alimentaire et la variété des régimes alimentaires. Les enquêtes du Conseil National pour la Nutrition (2015, p. 20-21) ont révélé qu’en 2012, 27,7% des enfants de la région de Gbêkê avaient des profils de malnutritions chroniques considérés comme sérieux. En 2015, 46,3% de la population étaient pauvre, cela a engendré une incapacité de diversification des aliments (Programme National d’Investissement Agricole, 2010-2015, p. 9). En effet, ces populations enregistrent un score de consommation alimentaire pauvre, une faible diversité, une indisponibilité alimentaire, voire une qualité nutritionnelle médiocre.
L’hétérogénéité du peuplement de la région de Gbêkê, engendre une diversité de style alimentaire. Le système alimentaire de la région se transforme. Cette mutation observée, se manifeste par l’introduction de nouveaux aliments. A l’origine l’igname correspondait au modèle de consommation alimentaire traditionnelle dominant du Gbêkê, le manioc n’avait pas la faveur des consommateurs et apparaît peu consommé (P. Janin, 1997, p. 65). Celui-ci était un aliment peu prisé sous sa forme première et catalogué comme une denrée de soudure ou de pénurie. Mais, le constat est différent aujourd’hui, car le manioc est de plus en plus un aliment de consommation courante aussi bien en milieu urbain que dans les zones rurales. Dans le contexte global d’une région en développement, caractérisée par une démographie galopante et une pauvreté généralisée (plus de 12,96% en milieu rural et 38,07% en milieu urbain) (Afristat et al., 2017, p.167), l’évolution de la consommation du manioc peut s’inscrire dans le cadre d’une stratégie alimentaire. Il présente des caractères de résilience qui pourraient accroitre son importance pour la consommation alimentaire des ménages. Il fait désormais partie intégrante du régime alimentaire des ménages de la région de Gbêkê. A cet effet, la filière manioc mérite d’être valorisée. Elle peut contribuer au développement économique (croissance économique, création d’emplois, etc.) et à la promotion de la sécurité alimentaire de la région. C’est dans ce contexte que cette étude tente de mettre en évidence le niveau de consommation du manioc dans le Gbêkê à travers l’analyse de son impact sur la consommation alimentaire des ménages. Afin d’atteindre cet objectif, une méthodologie basée sur la recherche documentaire et les enquêtes de terrain a été adoptée.
1-Méthodologie
1.1-Le cadre géographique de l’étude
Située au Centre-Nord de la Côte d’Ivoire, la région de Gbêkê s’étend sur une superficie de 10429 km2 soit 3,23% du territoire ivoirien. Elle est limitée au Nord par la région d’Hambol, à l’Est par la région d’Iffou, au Sud par la région de Bélier et à l’Ouest par les régions de Béré et Marahoué. Cet espace est composé de 771 villages et de 20 sous-préfectures, dont 04 départements que sont : Sakassou, Béoumi, Botro et Bouaké, ce dernier étant le chef-lieu de région. Celle-ci est située entre le 8e et le 6e parallèle et, s’inscrit dans la zone dite zone de transition forêt savane (carte 1).
Carte 1 : Localisation de la zone d’étude
1.2-La méthode de collecte de données
Deux niveaux d’investigation ont été retenus pour la collecte des informations : la recherche documentaire et la collecte des données de terrain.
1.2.1-La recherche documentaire
La documentation a permis de mieux cerner l’intérêt que les populations accordent à la consommation du manioc. Elle a porté sur la production, la transformation et la consommation domestique des sous-produits du manioc, ainsi que son accessibilité physique et économique. Ces informations ont été collectées d’une part, dans les structures étatiques, précisément le Ministère de l’Agriculture et du Développement Rural (MINADER), l’Agence Nationale d’Appui du Développement Rural (ANADER) et l’Institut National de la Statistique (INS). D’autre part, des travaux de recherches et des thèses se rapportant à la région ont été consultés. Cette recherche documentaire a permis de mieux apprécier l’importance du manioc dans la consommation alimentaire des ménages de Gbêkê. Les données, ne pouvant être issues que de la documentation, l’enquête de terrain a été nécessaire.
1.2.2-La collecte de données de terrain
Les données collectées sur le terrain sont d’ordre quantitatif et qualitatif. Les premières ont été obtenues à partir des enquêtes par questionnaire. Les secondes sont issues des observations de terrain et des entretiens avec les personnes ressources, les chefs de ménages et les femmes au foyer, etc). Le questionnaire a porté sur la fréquence et la préférence de la consommation du manioc et ses dérivés, les raisons qui justifient cette consommation, les modes d’approvisionnement, le type de dérivés fréquemment consommé, les lieux de restauration, etc. Les entretiens semi-structurés, ont eu pour cible les responsables des structures techniques d’encadrement agricole (ANADER et l’OCPV), les responsables des groupements/associations du manioc et dérivés, les chefs communautaires.
Quant à l’échantillonnage, l’étude s’est réalisée à travers un sondage aléatoire stratifié à quatre degrés, basé sur des critères à savoir : le volume de production du manioc et dérivés, les spécificités des produits transformés, la densité de la population, etc. Au premier degré, à probabilités inégales deux départements de la région ont été tirés. Au deuxième degré sont tirés dans chaque département sélectionné, deux sous-préfectures. Dans chaque sous-préfecture, le chef-lieu de sous-préfecture plus un village ont fait l’objet de tirage, c’est le troisième degré. Au total, 08 localités ont été enquêtées. Dans chacune de ces localités, sont tirés au quatrième degré, les consommateurs dans les différents îlots. L’échantillon de ménages enquêtés a été déterminé à partir des données du Recensement Général de la Population et de l’Habitat (INS, 2014, p.1). Le nombre de ménage de la zone d’étude étant de 170 716, l’échantillon a été obtenu à l’aide de la formule de Fischer :
Dans le processus de l’enquête, un réajustement de la taille de l’échantillon a été fait pour assurer une représentativité. Ainsi, le taux de réponse a été estimé à 85%. Dès lors, la taille d’échantillon de ménages corrigée est : n= (105) + (105*0,15) = 120,75 soit 120 enquêtés. En absence de base de sondage, l’échantillon s’est reparti de manière équitable par localité choisie soit 15 ménages, comme l’indique le tableau 1.
Tableau 1 : Répartition de la taille de l’échantillon suivant les localités choisies pour l’enquête
Les données issues de cette investigation ont été traitées à l’aide du logiciel SPSS 20.0 et ArcGis
10.2.2. Les résultats obtenus sont restitués en trois parties : D’importants volumes de production avec une diversité d’aliments à base du manioc, la préférence de consommation du manioc et ses dérivés et les facteurs explicatifs de cette consommation.
2-Résultats :
2.1-D’importants volumes de production avec une diversité d’aliments à base du manioc
2.1.1-Une production du manioc de plus en plus croissante dans la région de Gbêkê
Les statistiques de production de 2010 à 2018, dans la région de Gbêkê, montrent une évolution croissante du manioc, comme le présente la figure 1.
Figure 1: Évolution de la production du manioc (tonnes) dans la région de Gbêkê de 2010 à 2018
Le manioc connaît une évolution croissante de sa production, depuis des années. Celle-ci est passée de 100 024,5 tonnes en 2010 à 149 254,5 tonnes en 2018, soit un taux de croissance global de 49,21%, en espace de 8 années. Cependant, cette croissance n’est pas linéaire, elle a connu une légère baisse de 14 324 tonnes soit 11%, en 2016. Cette chute de la production s’explique par la sècheresse observée à cette période et la forte demande en manioc, des pays limitrophes. Cette situation a créé une pénurie de manioc sur le marché local ainsi que sur le marché national. L’augmentation des volumes de manioc engendre nécessairement une disponibilité de ses sous-produits.
2.1.2-Une production accrue d’attiéké et de pâte de manioc dans la région de Gbêkê
La production des sous-produits du manioc (pâte de manioc et d’attiéké) est une activité qui prend de l’ampleur dans la région. C’est le domaine privilégié des femmes, même si des hommes s’investissent de plus en plus dans ce secteur. L’activité est menée de manière artisanale. Toutefois, les quantités de pâte de manioc et d’attiéké connaissent une évolution temporelle (figure 2).
Figure 2: Quantité (tonnes) d’attiéké et de pâte de manioc produites de 2013 à 2017
Cette figure montre l’évolution de la production des deux principaux dérivés du manioc dans la région de Gbêkê de 2013-2017. On observe que la production de l’attiéké est passée de 5 207,362 tonnes en 2012 à 6 941,97 tonnes en 2017 soit un taux de croissance global de 34%. Quant à la pâte de manioc, elle a connu une hausse exponentielle. En effet, sa quantité est passée de 908,448 tonnes en 2013 à 4 603,98 tonnes en 2017 soit un taux de 407%. Plusieurs raisons sont à la base de cette expansion. Les tubercules de manioc n’ayant pas une longue durée de vie après la récolte, leur transformation en pâte est une technique de conservation. Aussi, l’attiéké tout comme la pâte de manioc, sont prisés par la population urbaine. Ils ravitaillent les différents marchés ruraux, urbains et internationaux.
L’agglomération Abidjanaise avec plus de quatre millions d’habitants (INS, 2014, p.1) constitue un énorme marché pour les transformatrices. Les pays limitrophes également manifestent un engouement pour ces dérivés. De ce fait, ce sont des centaines de sachets et de sacs dans lesquels sont conditionnés l’attiéké et la pâte de manioc, que les transformatrices acheminent quotidiennement sur les marchés urbains. De plus, la politique d’ouverture de la Côte d’Ivoire sur l’extérieur ainsi que les différentes migrations ont permis à ces deux dérivés du manioc ivoirien d’être connu à l’international. Cela en favorise leur exportation. Outre ces deux dérivés, le manioc regorge une diversité de sous-produits.
2.1.3-Une diversité d’aliments à base du manioc
L’introduction du manioc a porté un changement au niveau du système alimentaire des ménages.
2.1.3.1-Un mode de préparation exceptionnel du manioc
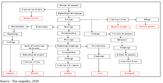
Dans la région de Gbêkê, les enquêtes ont révélé que le mode de transformation du manioc est toujours dominé par la transformation artisanale et familiale. Cette méthode est très diversifiée et différente selon le type de produit obtenu (figure 3).
Figure 3: Diagramme de production des dérivés de manioc dans la région de Gbêkê
A la lecture de cette figure, il ressort plusieurs procédés de transformation des racines de manioc. Ces procédés permettent d’obtenir une pluralité de dérivés de manioc. Les produits tels que le manioc braisé, le manioc bouilli et le foutou ont des procédés de production très courts et moins pénibles qui ne nécessitent pas assez de moyens humains, matériels et financiers. Par contre, l’amidon, le placali, l’attiéké, le gari et le kongodé connaissent des procédés de productions très pénibles et longs. Ces aliments passent par plusieurs étapes avant d’être consommés. Ces étapes visent également à rendre agréable la consommation du manioc, permettre son stockage et sa commercialisation, améliorer sa digestibilité. Ces différents sous- produits du manioc ne sont pas apparus au même moment dans l’alimentation des ménages de la région de Gbêkê.
2.1.3.2-L’évolution de la consommation du manioc et ses dérivés
Le manioc et ses dérivés représentent dans le Gbêkê, une composante importante du régime alimentaire des populations. A travers les données de l’enquête, la consommation du manioc a connu trois phases d’évolution notamment :
– La première phase est marquée par un très faible niveau de consommation du manioc. Dans les années 1970, le manioc était consommé essentiellement sous forme de foutou ou de bouilli.
Il jouait donc un rôle strict de nourriture d’appoint. Les foyers de consommation se localisaient principalement dans les zones rurales. Le manioc était considéré comme un aliment de soudure, apparaissant dans les ménages que, lorsque ces derniers n’avaient aucune autre alternative alimentaire, pendant la période de pénurie où l’aliment de base (l’igname) se fessait rare.
– La deuxième phase est marquée par l’extension des zones de consommation du manioc à travers l’acceptation des dérivés venus des autres contrées du pays notamment l’attiéké, le kongodé et le gari. La sécheresse des années 1970, ayant occasionné une pénurie des aliments de base des ménages, a contraint l’État ivoirien, à mettre en place le projet manioc de Toumodi en 1977, afin de pallier ces déficits alimentaires. Suite à la vulgarisation de l’attiéké par l’Institut de Technologie Tropicale (I2T), l’attiéké fait désormais partie intégrante du régime alimentaire des peuples autochtones.
– La troisième phase est caractérisée par l’augmentation de la consommation du manioc et ses dérivés sous l’impulsion de l’émergence et l’agrandissement des principaux centres urbains de la région. L’avènement de l’émergence de nouveaux centres urbains et l’accroissement des populations urbaines sont favorisés par le drainage des populations rurales en quête d’emploi vers les villes. De plus, la dévaluation du F CFA en 1994 et les crises successives, au cours des dernières décennies, ont amplifié également la consommation remarquable du manioc au sein des ménages. Cela se justifie par les dires des enquêtés, qui ne souhaiteraient même pas diminuer la proportion du manioc dans leur ration alimentaire (figure 4).
Figure 4: Évolution souhaitée des ménages pour la consommation du manioc et de ces dérivés dans leur alimentation
A partir des données du graphique, il ressort que les ménages souhaitent augmenter la part du manioc et de ses dérivés dans leur alimentation quotidienne. Cela est avancé par 60,95% contre 15,25% pour ceux qui souhaitent la diminuer. 23,80% des ménages désirent maintenir la part du manioc dans leur alimentation. La proportion élevée des ménages qui désire augmenter leur consommation, se traduit par le fait que, le manioc et ses dérivés sont peu coûteux, ce qui facilite leur accessibilité financière. Quant à la faible proportion des ménages optant pour la diminution, elle s’explique par leur possibilité de diversifier leur alimentation.
2.2-Une diversification de la consommation du manioc et de ces dérivés basés sur leur préférence
2.2.1-Une préférence de consommation accrue pour l’attiéké
L’analyse s’appuie sur la préférence de consommation des produits de manioc, afin d’apprécier le dérivé le plus consommé. En dépit de la présence de l’aliment de base (l’igname) des peuples de la région de Gbêkê, le manioc demeure un aliment indispensable à la survie des ménages. Il constitue la culture vivrière la plus consommée dans la région. Sur la base des données d’enquête, sa consommation est significative. Près de 95,6% des enquêtés insèrent le manioc dans leur alimentation. C’est l’attiéké qui est le plus prisé dans les ménages (figure 5).
Figure 5: Répartition de la préférence de consommation selon les dérivés du manioc
Les ménages accordent un grand intérêt à la consommation du manioc, à telle enseigne qu’il demeure le vivrier préféré. L’attiéké, l’un de ses sous-produits vient en tête dans les préférences de consommation (56% des enquêtés), ensuite le foutou (19,48%) et le placali (16,95%). Le kongodé bien qu’ancien dans la tradition culinaire, occupe la quatrième soit 5,68% des enquêtés. Quant au gari et le manioc bouilli, les ménages qui en consomment, représentent respectivement 1,93% et 0,49%. La prédominance et le succès de l’attiéké auprès de la clientèle rurale et urbaine, sont liés non seulement à son prix d’achat relativement bas, par rapport aux autres aliments, mais aussi qu’il répond au besoin urgent d’une population à croissance rapide. Dans l’alimentation quotidienne des ménages, les sous-produits du manioc ont leurs heures de prise journalière, où leurs consommations sont importantes (figure 6).
Figure 6: Préférence des dérivés du manioc en fonction des moments de la journée
La consommation de l’attiéké est préférée les matins et midis par 72,72% et 60,3% des enquêtés. Bien que concurrencé par le placali (28%), le foutou est la forme la plus appréciée au repas du soir avec un taux de 48%. Quant au gari, il est plus préféré au déjeuner du matin (6,81%). Le kongodé et le manioc bouilli ont des préférences de consommation très marginale à tout moment de la journée. Plusieurs raisons sont avancées par les enquêtés au sujet de la préférence à ces moments de la journée. Ces raisons sont entre autre la valeur nutritive du manioc, l’accès facile à tout moment sur les marchés, un aliment lourd et consistant permettant de bien travailler et facile à cuisiner.
2.2.2- Une fréquence de consommation du manioc presque quotidienne
Les fréquences de consommation du manioc et dérivés observées dans la région, font mention de leur régularité au sein des ménages, pendant les différents jours de la semaine, comme l’atteste la figure 7.
Figure 7: Fréquence de consommation du manioc dans la région de Gbêkê
D’après cette figure, 73% des ménages enquêtés consomment quotidiennement les aliments à base de manioc, 24,62 en consomment de manière hebdomadaire. Plusieurs raisons justifient cette fréquence importante à savoir la valeur nutritive (58,12% des enquêtés), l’accès facile à tout moment sur le marché (98,60%), le moindre coût (77,10%), la facilité culinaire (73%) et la diversité de ces produits (78,60%). Cette fréquence de consommation du manioc montre qu’il fait partie des aliments de base des ménages de la région. On distingue deux lieux de consommation du manioc et dérivés, notamment la restauration à domicile et la restauration hors domicile. 64,3% des enquêtés consomment les produits du manioc hors de leur domicile tandis que 35,7% en consomment à leur domicile. Le nombre élevé de la consommation du manioc hors domicile est la résultante de facteurs spéciaux.
2.3-Les facteurs explicatifs de la consommation du manioc et ses dérivés
Il ressort des enquêtes de terrain que la consommation du manioc par les ménages de Gbêkê est principalement liée aux facteurs d’ordre économique et social.
2.3.1-Le faible niveau de revenu des ménages et le prix du manioc.
Le revenu, qu’il soit mensuel ou annuel, permet d’apprécier le niveau économique et social d’une population ou d’un pays (L.Y.Lare, 2013, p.307). Il peut avoir un impact direct ou indirect sur les conditions de vie des populations. Dans le cadre de l’enquête de niveau de vie des ménages, le revenu du ménage est estimé par la dépense de consommation (République de Côte d’Ivoire, 2009, p.23). En milieu rural ivoirien, le revenu moyen mensuel est de 21 547 F CFA, tandis que celui du milieu urbain est estimé à 29 469 F CFA. Toutefois, cette moyenne cache des disparités importantes entre les départements et les sous-préfectures, puisque la proportion régionale des populations vivant au-dessus du seuil de pauvreté est seulement de 28,42%. En milieu urbain, elle est estimée à 38,07%, contre 12,96% pour le rural (Afristat et al, 2017, p.165). La carte 2 ci-après fait état de la répartition du revenu monétaire de Gbêkê.
Carte 2 : Répartition du revenu monétaire en fonction des sous-préfectures de Gbêkê
Au regard de cette carte, le département qui présente la plus faible proportion de population rurale concernée par l’extrême pauvreté (revenu monétaire inférieur à 335 FCFA/jour/personne) est celui de Béoumi (24,79%), tandis que le département de Bouaké présente une proportion plus élevée (33,36%) de population rurale concernée par l’extrême pauvreté. Pour ce qui est de la pauvreté en milieu urbain, le département de Bouaké et Béoumi enregistrent respectivement 9,25% et 19,29% de populations ayant un revenu inférieur à 335 F CFA. Cette situation monétaire est préoccupante, car elle a des effets négatifs sur la capacité des ménages à faire face aux besoins alimentaires, puisque leur pourvoir d’achat est limité.
Ce faible niveau des revenus justifie la possibilité pour les ménages de consommer régulièrement le manioc et ses dérivés, puisque les prix sont relativement bas et accessible à tout moment. Comparés aux autres spéculations (igname, banane plantain, riz, maïs et autres) le manioc et ses dérivés se vendent dans tous les quartiers des villes et des villages, en dehors des marchés, à tout moment de 6h à 22 h. Le prix minimum est de l’ordre de 25 F CFA. Dans l’ensemble, il ressort que la consommation du manioc est plus économique et a conquis la préférence des populations à faible revenu. Ces éléments permettent de comprendre comment le niveau du revenu peut contribuer à l’adoption progressive de nouvelles habitudes alimentaires, basées sur le manioc.
2.3.2-Le manioc : un aliment énergétique d’une facilité de cuisson
Le manioc est utilisé de la racine jusqu’aux feuilles dans les contrées de la région de Gbêkê. Avec de faibles revenus, les ménages peuvent s’offrir des mets à base du manioc. C’est un aliment énergétique, puisque des analyse faites sur l’attiéké, ont montré sa valeur énergétique de plus de 300 Kcal/100 g soit de 377,52±0,93 à 387,50±0,39 Kcal/100g d’attiéké.
73% des enquêtés avancent que les dérivés du manioc ont une facilité culinaire. Ils sont d’un accès facile et rapide à consommer et permettent de gagner du temps. Cette facilité leur permet
d’être des aliments de choix et de préférence dans la région de Gbêkê. Cela lui donne une signification psycho-sociale, puisque les femmes des villages de Bouaké affirment que « le maniocestnonseulementpratiquécommeactivitééconomique,maissurtoutintériorisécomme faitsocial;desortequ’elleséprouventunefiertécertaineàl’entreprendremalgrélapénibilité du travail de la terre ». Cet aliment est ancré dans la mentalité populaire comme étant un héritage des ancêtres après l’igname. Le manioc est une culture stratégique, car il constitue une ressource majeure pour l’alimentation de base.
Discussion
L’analyse de la consommation du manioc est très importante dans l’appréciation de la situation alimentaire actuelle. Il ressort que dans la région de Gbêkê, la production du manioc a connu une progression importante à telle enseigne qu’elle supplante les autres cultures vivrières. C’est le seul aliment de la région qui présente une diversité de produits notamment l’attiéké, le placali, le kongodé, le gari, le tapioca, le foutou, le manioc bouilli et braisé, etc. Ces mets sont beaucoup appréciés par la population de Gbêkê avec des fréquences de consommation quotidienne très régulières. Ils sont les plus consommés dans la région, sans exception de couche sociale. Ces résultats corroborent ceux de Y. Diallo et al. (2013, p.365) qui affirment que le manioc est consommé par toutes les couches de la population, en particulier les femmes et les enfants. En effet, la prédominance et le succès du manioc auprès de la clientèle rurale et urbaine sont liés non seulement à sa commodité de consommation, mais aussi à son coût d’achat relativement modéré. La structure des repas montre que l’attiéké et le placali sont préférés au matin et à midi, le foutou et le kongodé sont plus consommés au repas du soir. Plusieurs raisons justifient cette préférence journalière. La principale est liée à la valeur nutritive du manioc et l’accès facile à tout moment sur le marché. Le manioc est aussi un aliment énergétique et facile à cuisiner, comme l’attestent aussi les résultats de L. Yéo (2016, p.180). Pour cet auteur, la teneur en amidon du manioc permet à ceux qui le consomment de passer une période relativement long sans autre aliment. De ce fait, il est prisé par les élèves, étudiants et les autres ouvriers des chantiers de la ville de Korhogo.
Par conséquent, les ménages le considèrent actuellement comme faisant partie de leur alimentation. Cette orientation alimentaire s’explique par la prépondérance, dans cette région, de la diversité des produits du manioc. Ce constat a été fait par (L. Y. Lare, 2013, p.310) dans le cadre de l’étude sur la consommation du poisson transformé au Togo. Il a fait remarquer que le poisson transformé, peu consommé auparavant, joue désormais une place importante dans l’alimentation des Togolais.
Par ailleurs, vu le mode de consommation actuel du manioc dans la région de Gbêkê, il semble que celui-ci a une signification psycho-sociale, dans la mesure où il est consommé à tout moment de la journée et permet aux ménages d’avoir les trois (3) repas journaliers. Les études de S. Trèche et J. P. Massaba (1989, p.25-26) montrent que les dérivés du manioc au Congo ont une signification affective, du fait que le chwangué incarne les valeurs ancestrales et reste un lien d’attache entre les individus et leur environnement socioculturel. Ils vont plus loin en signifiant que cet aliment est ancré dans la mentalité populaire comme étant un héritage des ancêtres. Parmi les dérivés, le placali, le foutou et surtout l’attiéké occupent un rang important
dans l’alimentation des ménages de Gbêkê. La consommation du manioc a progressivement intégré le régime alimentaire, en raison de l’accroissement de la population (3,79%), de la généralisation de certains problèmes tels que la pauvreté (54,9%), le manque d’emploi, la baisse du niveau de revenu des ménages. Cette étude montre que le manioc qui était marginalisé et consommé sous une seule forme, fait désormais partie intégrante du système alimentaire des ménages à travers une gamme de produits alimentaires.
Conclusion
L’étude sur la consommation du manioc dans la région de Gbêkê montre que le manioc fait désormais partie intégrante du système alimentaire des ménages. Il constitue aussi une stratégie alimentaire adoptée par certains ménages pour avoir une alimentation saine, mais aussi pour préserver leur sécurité alimentaire. On constate que le manioc est, quel que soit le milieu considéré, la forme de consommation la plus appréciée et la plus répandue sur l’étendue du territoire régional. La consommation du manioc améliore grandement l’alimentation des ménages de Gbêkê, donc il joue véritablement un rôle dans la lutte contre l’insécurité alimentaire de la région.
Références bibliographiques
- AFRISTAR, AGRER et CESO, 2017, PlandedéveloppementdelarégiondeGbêkê,partie1: Diagnostic de la situation actuelle, République de Côte d’Ivoire, 229p.
- CNN (Conseil National pour la Nutrition), 2015, Analyse de la situation nutritionnelleen Côte d’Ivoire, Côte d’Ivoire, 69p
- DIALLO Younoussa, GUEYE Momar Talla, SAKHO Mama, DARBUX Gbaguidi Praxède, KANE Amadou, BARTHELEMY Jean Paul, et LOGNAY Georges, 2013, « Importance nutritionnelle du manioc et perspective pour l’alimentation de base au Sénégal (synthèse bibliographique) », Biotechnol. Agron. Soc. Environ, pp 634-643.
- INS (Institut National de la Statistique), 2014, Principaux résultats préliminaires. Secrétariat Technique Permanent du Comité Technique du Recensement Général de la Population et de l’Habitat, République de Côte d’Ivoire, 26 p.
- JANIN Pierre, 1997, Gestion du risque d’insécurité alimentaire en milieu ruralbaoulé, ORSTOM-Université de Bouaké, 75 p.
- LARE Lalle Yendoukoa, 2013, « La consommation du poisson transforme au Togo : entre habitude et stratégie alimentaire », Togo, pp 295-311.
- PNIA (Programme National d’Investissement Agricole) 2010-2015, Présentation des programmes » document provisoire, République de Côte d’Ivoire, 49p.
- RCI (République de Côte d’Ivoire), 2009, Stratégie de relance du développement et de réduction de la pauvreté, RCI, 198 p.
- TRÈCHE Serge et MASSAMBA Jean Pierre, 1989, « Importance du manioc dans le régime alimentaire congolais », Congo, ORSTOM, pp 24-37.
- YÉO Lanzeni, 2016, L’impact du vivrier marchand sur la sécurité alimentaire dans la région du Poro, thèse unique de Doctorat, UFHB-Abidjan, IGT, 271p.
Auteur(s)
1Doctorant,Institut de Géographie Tropicale / Université Félix Houphouët-Boigny d’Abidjan-Cocody,gabineffo@gmail.com
2Maitre-Assistant,Institut de Géographie Tropicale / Université Félix Houphouët-Boigny d’Abidjan-Cocody,adayeakoua@yahoo.fr
3Professeur Titulaire,Institut de Géographie Tropicale / Université Félix Houphouët-Boigny d’Abidjan-Cocody,bikpoceline@yahoo.fr
Droit d’auteur
EDUCI










